近日,脱裤吧
脱裤吧
史莹华教授团队在中科院一区期刊《Advanced Science》(IF=14.1,IF5=15.6)在线发表了研究论文,题目为“Medicago Sativa L. Saponin-Driven Lactobacillus Intestinalis Restores Intestinal Stemness in Naturally Aged Mice via the Bile Acid-FXR-Wnt Signaling Axis”。该研究揭示了苜蓿皂苷通过特定肠道菌及其代谢物调控动物肠道干性缓解炎症延缓衰老的机制,为利用饲草功能性提取物保护肠道健康提供了新的视角,为饲草深加工产品的开发利用提供了新思路。

肠道干细胞功能障碍会导致动物消化吸收能力下降和炎症加剧,从而威胁肠道健康,使畜牧业面临生产力和健康可持续发展的挑战。紫花苜蓿(Medicago sativa L.,Alfalfa)属于多年生豆科牧草,被誉为“牧草之王”,广泛应用于饲料和食品行业。苜蓿富含多种活性化合物,包括膳食纤维、皂苷、黄酮、多糖以及多酚等,苜蓿皂苷(Alfalfa saponin, AS)是其主要活性成分之一。
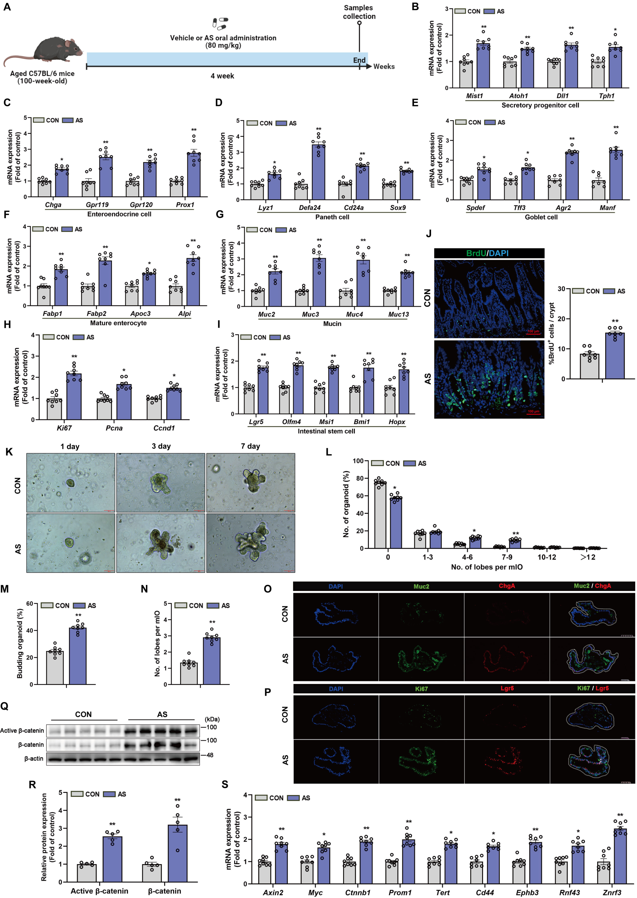
在本研究中,研究团队发现口服AS能够通过激活Wnt/β-catenin信号通路,促进自然衰老小鼠肠道上皮的发育和多谱系分化,从而增强肠道干性。

图1 AS促进自然衰老小鼠肠道上皮的增殖和分化,并激活Wnt信号通路
研究发现AS主要通过调控肠道微生物发挥作用。AS能够调节自然衰老小鼠的肠道微生物组成,并促进Lactobacillus intestinalis的增殖,从而增强肠道干性。进一步研究发现,由Lactobacillus intestinalis调控胆汁酸代谢产生的熊去氧胆酸(Ursodeoxycholic acid, UDCA)是AS影响肠道干性的关键介质。UDCA能够抑制肠上皮细胞中的FXR信号,FXR抑制增强了β-catenin与TCF4的结合,从而激活Wnt信号通路及其靶基因的转录。这一系列变化增强了肠道干细胞的修复、增殖和干性,促进了肠道上皮的稳态和再生。

图2 AS重塑自然衰老小鼠肠道微生物群组成,并增加Lactobacillus intestinalis丰度
同时,研究团队在人群队列粪便代谢物数据中也发现UDCA在人肠道中的丰度与肠道干性密切相关,为来自饲草的天然植物产品保障人类健康提供了数据支撑。

图3 年轻人群的粪便UDCA浓度显著高于老年人群
在这项研究中,脱裤吧
优质饲草与健康养殖团队的在读博士刘孟琦为论文第一作者,史莹华教授为通讯作者。在读硕士孙佳敏、贾祖洋等为该项研究做出了重要贡献,崔亚垒副教授、朱晓艳副教授、李德锋副教授、王志昌老师、孙浩老师和刘伯帅老师共同参与了该研究。

图4 研究机制图
该研究得到了国家牧草产业技术体系、河南省中原英才计划等项目的资助。
论文链接://advanced.onlinelibrary.wiley.com/doi/10.1002/advs.202515370.